| 
国际太极拳大师、陈式太极拳第11代传人、陈家沟第19世传人陈立清女士,“1975年不顾严寒酷暑,两次赴太原、洪洞许方庆老师处觅回了陈氏失传近三百年的陈氏108势长拳”。 许方庆老师是洪洞通背拳第七代传人。是什么原因促使一代太极拳大师在年届六旬要去山西洪洞再学拳呢? 洪洞通背拳在中国武术史上占有重要地位,已有数百年历史,是中华武术宝库中一支优秀拳种。此拳气充于丹田,力发于腰,通背而出,传于四肢,主张侧身而进,巧力胜人,高捧低按,里勾外挂,摇身拆膀,闪惊巧取,善以其人之道还治其人之身,随意而行,随力而走,极尽刚柔屈伸之妙,风驰电掣之势,动如猛虎,静若岿山,手法多变,奥妙无穷。 相传洪洞通背拳和河南温县陈家沟太极拳有根深蒂固不解之缘,二者虽套路形式结构不同,但拳经、拳谱几乎一致,都以“拳经总歌”为指导,功聚一身,巧力胜人为要旨,借力使力为法门。只是通背拳是以108个动作组成母拳套路,又以数十个子拳套路形成了一个完整的体系,因而洪洞通背拳更具有原始风貌。近代著名太极拳家陈立清大师不辞辛苦多次到洪洞寻经取宝,就是为了完善陈家沟的太极武学。 早在明朝洪武5年,陈家沟陈氏一世陈卜就是从山西洪洞移民到河南温县的:“陈家沟陈氏第一世陈卜,原籍山西泽州郡(今晋城)。明洪武5年(1372年)迁至河南沁阳县,随又搬到位于温县城东十华里的常扬村。随着陈氏人丁繁衍,常扬村遂改名陈家沟(至今村中陈姓占百分之八、九十)——陈小旺《世传陈式太极拳》”。当时移民集中出发地在洪洞县大槐树附近,这就有了后世:“问我祖先在何处?山西洪洞大槐树”之句,因而河南陈家沟陈式太极拳和洪洞通背拳就有了不解之缘。洪洞通背拳虽以拳称,实际上是一套完整的武术体系,它包含母拳108势,子拳套路数十个(实质是各种实用散手组合),对练套路及各种杂软长短器械套路,总计有上百个套路及功理功法、拳经、拳谱、要义等,是十分完备的一个古老武术家族。 在山西洪洞县流传着有关通背拳的许多俚语、童谣。如“通背拳圈套圈、象娘纺织缠线线,缠来缠去变蛋蛋、小圈变大圈、大圈套小圈、平园立园有钭园、娘缠线儿练拳、纺娘学会通背拳,缠来缠去九连环。(通背九排子),勤练园滑更自然”。 如“任彼力大壮如牛、牵动四两吾自由,拳不打力勿顶牛、引化拿发圈中求”。等等。 中国著名武术家马贤达先生赞之:“洪洞通背,武林瑰宝”。 一、通背拳源流 关于洪洞通背拳的传承有多种传说和文献,较为可信的是清代乾隆年间(1736年—1795年),山西平阳府(现临汾市)苗屯吉书升家收留了一位武功高超、为人忠厚大方的英雄好汉,其人自称姓郭名永福,系河南温州人氏,在家乡好打抱不平,见义勇为,失手打死恶霸,弃乡外逃流落平阳。吉书升惜其武功,怜其不幸诚心挽留,郭永福便暂栖身吉家并传授武功给苗屯村民多人。数年后郭永福出游到洪洞县苏堡镇,偶见当地有村民数人在练拳,正是内行看门道,外行看热闹,郭永福以武术家的眼光看所练的拳术华而不实,误人子弟,出于本性,郭上前搭话,逐引出比武较技。谁知对方数人还没看清如何交手,瞬间便莫知其妙跌出丈外,稍一搭手便被抛出,如此功夫见所未见,闻所未闻。惊诧之余,一少年公子回府请出教拳师傅,谁料拳师一搭手,同样惨遭败北。游客的闪电击法惊动府上高官。原来苏堡镇居住着一位回家探亲的吏部官员,村民称之为“天官”,天官询问郭永福何以打手下人,郭回答是他们自己倒的,问何以能倒?郭答这是借人之力。天官见其拳法神妙,便恳留府上,从此郭永福便设教于天官府,开始系统地传授武功。天官后来回朝,奏明乾隆皇帝,乾隆皇帝御赐“神拳”之号,从此“洪洞通背拳”誉延至今200余年。 根据史料记载;所谓“天官”,正是乾隆朝的吏部待郎刘秉恬。吏部尚书称天官,待郎不过是“副”天官。《清史稿》“刘秉恬传”载:“刘秉恬,字德引,山西洪洞人,乾隆二十一年举人,二十六年明通榜,授内阁中书,充军机处章京,再迁郎中。三十二年者选福建道御史,转吏科给事中。大学士傅恒督师……”,他一生主要工作是在战争中充任督粮运草官员。善军事,谙技击,刘秉恬任“副”天官约在乾隆四十一年至四十四年(公元1776年—1779年),因母逝回到洪洞苏堡镇守孝制,在此期间偶识郭永福,聘为府内武功教师。约在1780年(乾隆四十五年)刘受皇帝召见时,向乾隆皇帝为郭讨封“神拳”称号。郭永福系统地传播了108势母拳及子拳套路、器械、对练,同时传留了《拳经总论》、功法、拳谱等。所传留这些都和河南温县陈家沟的“陈氏拳械谱”几乎一致。这也为后世留下了难解之谜。 二、通背拳的变革 通背拳自第一代郭永福起,得其精华的是天官府长工贺怀壁、帐房先生张秀德、临汾苗家庄(苗屯)吉书升等。贺、张二人做为二代佼佼者,便将通背拳延袭相传,至第六代传人洪洞高公村樊一魁时已经过了150多年。时值国内军阀混战,日军侵略,内忧外患,樊一魁先生背着“当务之急,盖民族要有卫国之精神,必先练健壮之体格。练健壮之体格,必首重自强之武术,若武术能通,然后执枪械以卫社稷,决胜疆场定当事半功倍矣”,将广泛流传的通背拳“绘图附以说明”石印成书,改名《忠义拳图稿本》其八卷。在忠义拳图稿本问答篇中“问,君练此拳何名通背今易忠义得有说乎?答:通背有行拳,有缠拳之称而无忠义之名,所以名之者,乃以训人于忠义也”。这便是近代所谓的更名“忠义拳”由来,但此名并没有响应和延袭,今仍称通背拳。 通背拳传入山西洪洞,那么通背拳的前身又是什么?是谁教的郭永福?郭永福又是何人?为什么说和河南的陈家沟又有不解之缘?六十年代,上海武术家顾留馨先生在所著的《简化太极拳》(上海人民出版社)一书中说:“长拳108式于乾隆年间由河南镖师郭永福传入山西洪洞县贺家庄,1936年樊一魁著《忠义拳图稿本》(洪洞荣仪堂石印)共8册。将此拳逐势绘图、势名与歌词与《陈氏拳械谱》所载相同,惟别字较多,虽已改名为通背拳,实为陈王庭所创在陈家沟失传之长拳一百八势。” 顾先生这段话是基本准确的,文中除陈王庭还是陈王廷有异外,较准确地揭示了陈氏拳械谱中的长拳去向。那么陈氏的家传拳学又怎么会由“镖师郭永福”所得呢?郭永福又是何人?怎么陈家沟又会失传了呢(至今无后人会练)?陈家沟在太极拳史上的重要地位世人皆知,陈氏的家传拳学又是什么呢? 三、陈家沟和陈氏家族 河南省温县陈家沟,位于河南北部,临近山西。在早先并没有陈家沟这一地名,明朝洪武五年(1372年),鉴于当时的河南怀庆府战乱后造成的人烟稀绝,遂从山西移民到河南等地,陈氏第一世陈卜便是从山西洪洞强迁至河南沁阳县境,在该县东南三十华里的地方定居落户。从洪洞移民到河南的陈卜,精通拳械,乐于助人受到邻里敬重,他的住地叫做陈卜庄。后来由于自然环境原因,陈卜全家又搬居位于温县城东十华里的常阳村,随着陈氏人丁繁衍,常阳村遂改名陈家沟,至今600年陈氏家族长兴不衰,全村陈姓占百分之八、九十。正是这一福地,在中国武术史上有了浓墨厚彩一笔。陈氏一世陈卜虽精通拳械,受人敬重,但历世如何相传,精通的是什么拳械,现缺乏史料记载,暂归为传说;但到陈氏第九世陈王廷就不同了。 “陈王廷(字奏庭,约公元1600年—1680年)”(见陈小旺《世传陈式太极拳》一书)。在《陈氏家谱》陈王廷旁注“明末武庠生,清初文庠生”。《陈氏家乘》则说“明庠生,清入武庠”,虽然《家谱》和《家乘》说法有异,但都说明了陈王廷是个文武兼修的人才。如果上述属实,那么陈小旺所推断的陈王廷生卒“约公元1600年—1680年”就可能有误,原因是明朝灭亡,满清开国是1636年,1644年入关称帝。如果是1600年出生,1644年明亡,44岁的人不可能还是“明庠生,清入武庠”(学堂学生),即便按满清开国1636年起算,也是36岁的庠生了,那么陈王廷也就太无作为了。如此推论,陈王廷出生最早也应在1620年-1625年左右,这样才有可能是“明庠生,清入武庠”双庠身份,生卒年代的大致和准确与否,这都不可抹煞陈王廷其人的真才实学、进取精神和历史地位。 说陈王廷有真才实学,源于陈王廷的《拳经总歌》以及拳械套路(见陈氏两仪堂《拳谱》),陈王廷何以会创造出长拳及炮捶等多种武学套路,和他的“明庠生,清入武庠”分不开,在家传拳学的基础上,陈王廷着重吸收了前朝明将戚继光综合16家拳法精粹整理的民间武学精华《拳经捷要》,从而在武术传承中起了大的中介作用。陈王廷所撰的《拳经总歌》正是戚继光《拳经捷要》的发挥(后文有较详的比较和阐述),陈王廷的长拳108势,也基本全盘吸收了戚继光的“善者三十二势”,而且从拳理和用法都未脱离戚继光的拳意,正是这样才为以后的太极拳奠立了深基。 四、戚继光《拳经》的由来及陈王廷 “戚继光,字元敬,世登州卫指挥佥事。父景通,历官都指挥,署大宁都司,八为神机座营,有操行。继光幼倜傥负奇气。家贫,好读书,通经史大义。嘉靖中嗣职,用荐擢暑都指挥佥事,备倭山东。改佥浙江都司,充参将,分部宁、绍、台三郡”(见明史卷二百十二)。 宁波是当时是“内家拳法”的主流地,时有张松溪为主要代表人物。内家拳技法很多,“且崇尚穴法,善用跌法,其劲路主柔”,在战略战术和技术方面,强调“后发先至,以柔克刚,顺势借力”等。戚继光以驻军战将的身份,深知“大抵拳、棍、刀、枪、钗、钯、剑、戟、弓矢、钩镰、挨牌之类,莫不先有拳法活动身手。其拳也,为武艺之源……”的基本道理,“故择其拳之善者三十二势,势势相承。遇敌致胜,变化无穷”(见戚继光《纪效新书》卷十四)。这就有了戚继光的名著《纪效新书》和《练兵纪实》,该书中有拳,有刀,有枪等多种武艺图解和用法,是现存较早的武术理论和实践一书。 陈王廷(假定1620年左右生人)距戚继光(1528-1587年)去世时相距仅30多年,戚氏的《纪效新书》在军旅时已有流传,“凡有奇兵者,莫不宗之”(李承勋跋),戚氏身后数百年间,一直是兵家必读之书,影响直到近代。当时武庠生陈王延应是必修之经,后在实践中逐步认识到《拳经》的实用性,从而才有了完全继承和发展的《拳经总歌》及套路由来。这一切都归咎于陈王廷的继承家学,广纳百川,发扬武术“闲来时造拳”的可贵精神,至今留传的陈王廷《长短句》“叹当年,披坚执锐,扫荡群氛,几次颠险;蒙恩赐,枉徒然,到而今,年老残喘,只落得《黄庭》一卷随身伴,闲来时造拳,忙来时耕田,趁余闲,教下些弟子儿孙,成龙成虎任方便……”,绝不是空穴来风,先不管此词是否陈王廷亲作,但说明一点,陈氏拳械在陈王廷时应属一个中兴发展时期,是关键的环节。 陈王廷兼收并蓄汲取各家所长,以实用为主创编的拳械套路,陈氏后人给予了传播和发扬。从九世陈王廷起,陈氏武学的传播、发展、完善、定型都集中在陈氏第十四世至今,也就是在杨露禅北京传播太极拳后,陈氏太极拳才有了完整的理论体系,甚至完善的《家谱》、《家乘》及《陈氏太极拳图说》等问世。此前的陈氏拳械到底是什么内容和风格呢?陈氏两仪堂《拳谱》中的长拳108势是否即“通背拳108势”,还得回到郭永福其人。 五、“神拳”郭永福 郭永福约1770年前后到了山西,当时自称镖师出身,以时年30岁左右来推断,郭永福应是1740年前后生人。在陈氏世系表中可以看出,陈氏第十四世陈有本、陈有恒、陈有孚、陈长兴应是同代,这个陈有孚是陈氏十三世永兆名下,如果是陈有孚因犯命案避祸到祖籍山西洪洞,更名郭永福(或许母姓郭氏),那么他所传授的陈家沟武学就顺理成章了,只不过将原拳学易名通背拳而己。这样就不难解释为什么拳名、拳谱、拳经都和“《陈氏拳械谱》所载相同,惟别字较多”。如果郭永福另有其人,那么在封建保守社会,陈拳又是家传,外人郭永福又如何能系统学到陈家沟世代家传的武功,且绝技惊人:又如何能完整地得到陈家沟秘传的拳经拳谱;这就耐人寻味了。郭永福能如此精于陈氏拳械,绝非外人所能及。另外洪洞流传的咸丰年间手抄本《通背缠拳》(菊轩主人:通背第四代拳师)就称先师为郭有福。有,永音近,故通背拳传人中“郭有福”、“郭永福”同音字世代相传至今,故郭永福有可能是陈氏十四世陈有孚。此推论如准确,何以陈有孚所传的拳学是108势而非太极拳呢?陈家沟太极拳是陈长兴时期传外姓杨露禅而扬名的。陈长兴(1771-1853)是1771年生人,前面推断郭永福(陈有孚)到山西是1770年左右,时年如30岁,应是1740年前后生人,这样虽然陈有孚和陈长兴同是十四世人物,陈有孚显然比陈长兴要大30岁甚至更多,因而陈有孚所学正是陈王廷所创长拳108势,也是最原始的陈氏武学部分。至于陈长兴又如何演变成太极拳,那是太极拳专门研究的课题了。现在陈家沟已失传的长拳108势,起码在陈氏第十四世时还是有继承和传授的。 六、《拳经总论》和《拳经总歌》

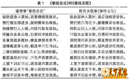
郭永福所传的《拳经总论》七言二十二句和河南陈家沟九世陈王廷所传《拳经总歌》七言二十二句,二者仅有个别字不同,现列举如表1。 以上二篇《总论》、《总歌》无疑是大体一致的,显然出自一人。陈王廷做为明清之际的“文武庠生”,博学多才,深谙武功,他大量吸收了明朝爱国战将戚继光的武学精粹,创编了长拳108势、炮捶等实用武功后世流传。为了得到证实,不妨再将陈王廷的《拳经总歌》和戚继光的《拳经捷要》进行对比,不难看出陈氏家传武功的源流与发展。 从以上武学对比来看,陈家沟九世陈王廷的确是文武皆备的全才,他继承和发展了戚继光的武学精华,创编了长拳108势等武学,也奠基了后世定型的陈式太极拳。因为明朝战将戚继光就对多家民间武功精华进行了整理,并用于了实战,而且根据临战经验总结出了大量的武学心得,如:“刚在他力前,柔乘他力后,彼忙我静待,知拍任君斗”(纪效新书卷第十二〈短兵长用篇〉);“千言万语,不外乎[致人而不致于人],”[后人发,先人至],“总要只是乘他[旧力略过,新力未发]八字耳,至妙至妙”。“俱是顺人之势,借人之力,即要快捷,又要似进实退,而后进则大胜矣”(纪效新书)。戚继光这些武学实战心得,被陈王廷大部接受,所以独创了拳、械套路。经后人的不断学习和理解,形成了中国特有的太极文化和原始风貌的通背拳108势武学系列。 历经数百年,洪洞通背拳仅是一个地域拳种名称,其实在山西广泛地区都有通背拳流传,如有灵石县、霍州市、洪洞县、临汾市、河津市、运城市、万荣县、永济市、临猗县等山西广大地区,目前,洪洞通背拳在国内、国际上得到了前所未有的广泛传播和发扬光大。洪洞通背拳和陈式太极拳是否一脉相连,有待更深入的研究和探讨。 陈氏太极长拳、洪洞通背拳与唐村通臂功1983年武林杂志第七期上刊登了一篇题为《郭永福与洪洞通背拳》的文章,对洪洞通背拳的历史传承及与太极拳的“血缘”关系做了比较全面的分析。 清乾隆年间(1736---1795),河南人郭永福在家乡身负命案,化装成乞丐逃入山西洪洞一带,有意投靠天官府求得庇护,一次在山西洪洞县苏堡镇天官府刘某的拳场上显露武功,技惊四座,后来,天官府中账房张秀德,长工贺怀壁学得此术,逐渐在山西洪洞一带传练开来,此术就是洪洞通背拳。 洪洞通背拳与陈氏太极长拳的“血缘”关系体现在“拳经总论”(陈氏太极拳系称“拳经总歌”)上,“拳经总论”(或歌)作为通背拳、陈氏太极长拳的指导思想,二者只有个别字的差异,且二者拳谱字句如出一辙,套路顺序编排相同。前辈顾留馨在其《太极拳研究》一书中多次提及洪洞通背拳实为陈王庭所创,其根据是山西洪洞通背拳第六代传人樊魁著的《忠义拳图稿本》定势图和歌决与陈家沟存谱太极长拳一致。 由此想到,博爱唐村《李氏家谱》序中有这样一段话 “李氏第九氏李仲、李岩结陈沟姑表陈王庭三表兄弟太极门拜师结义,树志文武,竟功成名,创艺太极养生功,练传无极功、十三势、通臂功 ”。可见陈氏太极拳创始人陈王庭是在博爱唐村学得的通臂拳,而唐村的通臂拳是由紧邻唐村的千载寺、三圣门、太极宫传出来的。 近日,在千载寺、三圣门、太极宫周边村镇得到一本通背拳古谱就很能说明这个问题,古拳谱本由一位长者珍藏,九十多岁去逝后再由儿女收藏至今,该谱封面已漫漶不堪,无拳名,听他的子女说以前封面上有两个字叫“老拳”。无序言,只在首页中找到“文同堂宋记”五个字,一势一图,共98势,98图。拳谱名目如下:
懒扎衣立势高强,丢下腿出步单鞭,七星拳手足相顾,探马拳太祖高传,当头炮势冲人怕,中喇单鞭谁敢当先,跨虎势诱伊发脚,拗步势手足活便,兽头势如牌挨进,抛架子短当休延,孤身炮,翻花舞袖,拗鸾肘,左右红拳,玉女穿梭倒骑龙,连珠炮打的是猛将雄兵,猿猴看果。高四平,封脚套子,小红拳是火焰攒心,庇身拳,指裆势,剪臁踢膝,金鸡独立,朝阳起鼓,护心拳专降快腿,拈肘势逼退英雄,哧一声小擒拿休走,挐鹰捉兔硬开弓,下插势闪惊巧取,倒插势谁人敢攻,骑马势冲来敢当,一霎步往里揪採,抹眉红盖世无双下海降龙,上山伏虎。朝阳手,便身放腿,一条鞭打进不忙,悬脚势诱彼轻进,秦王拨剑,存孝打虎,锺馗仗剑,佛顶珠,雀地龙按下,朝天磴立起,鹞子解胸,白鹅掠翅,黑虎拦路,胡僧托钵。燕子衔泥,龙戏珠,赛过神枪。丘刘势,左搬右掌,鬼蹴脚扑前扫后,霸王举鼎,韩信埋伏。右山势,左山势,前冲后冲。观音献掌,童子拜佛。翻身过海,回回指路。敬德跳涧,单鞭救主。青龙献爪,野马提铃,六封四避,金刚捣碓,下四平,反堂庄望门赞,下压势上一步封避捉拿,推山二掌,罗汉降龙,右转红拳左转红拳右骑马,左搭袖右搭袖,回头搂膝拗步插一掌,转身三请客,掩手红拳双架梁,托天势,左搭眉右搭眉,天王降妖,上一步铁翻杆,下一步子胥拖鞭,苍龙摆尾,拍手仙人摘乳,回头一炮拗鸾肘,躲子三红仙人捧盘,夜叉入海,刘海捕蝉,烈女捧金盒,直符送书,回头内通背窝里炮,收回去双龙抹马,急回头智远看瓜,直转两拳护膝势当场按下拉回定满天星谁敢与吾来比並.
(附)陈氏太极108势长拳歌诀
懒扎衣立势高强,丢下脚出步单阳。七星拳手足相顾,探马势太祖高传。当头炮势冲人怕,中单鞭谁敢当先。跨虎势挪移发脚,拗步势手足活便,寿桃势如牌抵进,抛架子当头按下。孤身炮,打一个翻花舞袖。拗鸾肘,左右红拳,玉女穿梭倒骑龙。连珠炮打的是猛将雄兵。猿猴看果谁敢偷,铁甲将军也要走。高四平,迎风跺子,小红拳,火焰攒心。斩手炮,打一个凤鸾藏肘。窝里炮,打一个井缆直入。直入势,庇身拳,转身吊打。指裆势,剪臁踢膝。金鸡独立,朝阳击鼓。护心拳,专降快腿。拈肘势,逼退英雄。吓一声小擒拿休走,拿鹰捉兔硬开弓。下扎势,闪惊巧取。倒扎势,谁人敢攻。朝阳手,便身防腿,一条鞭打进不忙。悬脚势,诱彼轻进。骑马势,冲来敢当。一霎步,往里就踩。下海降龙,上山伏虎。野马分鬃,张飞擂鼓。雁翅势,穿庄一腿。劈来脚势,入步连心。雀地龙按下,朝天磴立起。鸡子解胸,白鹅掠翅,黑虎拦路,胡僧托钵。燕子衔泥,二龙戏珠,赛过神枪。丘刘势,左搬右掌。鬼蹴脚,扑前扫后。霸王举鼎,韩信埋伏。右山势,左山势,前冲后冲。观音献掌,童子拜佛。翻身过海,回回指路。敬德跳涧,单鞭救主。青龙舞爪,恶马提铃。六封四闭,金刚捣碓。下四平,秦王拔剑。存孝打虎,锺道仗剑。佛顶珠,反(足堂)庄望门攒。下扎势,上一步封闭提拿。推山二掌,罗汉降龙。左转红拳左跨马,右转红拳右跨马。左搭袖,右搭袖。回头搂膝拗步。插一掌,转身三请客。掩手肱拳双架梁,单风朝阳,回头高四平金鸡晒膀。托天叉,左搭眉,右搭眉,天王降妖。上一步铁幡杆,下一步子胥拖鞭。苍龙摆尾,仙人摘乳,回头一炮拗鸾肘。跺子二红仙人捧玉盘,夜叉探海,刘海捕蝉,烈女捧金盒。直符送书,回头闪通背窝里炮。收回去双龙抹马,急回头智远看瓜。自转两拳护膝,当场按下。满天星,谁敢与吾比(人并). 通过比对,洪洞通背拳、陈氏太极108势长拳、博爱唐村通臂功此三者同出异名,实属一脉,有着非同一般的“血缘”关系,其间用字用词虽略有不同,但基本架构、顺序还是极其相近的,一种拳式在不同的三个地方传练至今且都有拳谱相继面世,不仅可以相互佐证,拾遗补缺,更重要的是给后学者留下了极其保贵的太极文化资料和更多的参考,还原了通背拳历史本来面目,为进一步研究、发展、整理我国武术遗产奠定了基础。
|