设为首页 加入收藏 会员中心 专题 武林论坛 武林商城 河南省宁陵县白蜡杆加工厂主办  
收藏本站
高级搜索
网站地图
本厂简介
本站动态 太极天地 名家专栏 少林功夫 实战技击 武林动态 武学研究 珍藏资料 白腊杆专栏 传统功夫 人物流派 太极理论 发源盛地 拳理拳法 谈武论道
最新动态 名家谈拳 名家风采 擒拿格斗 散手技法 竞技武术 文化丛谈 名派真功 心意形意 武当拳系 南拳拳系 八极拳系 八卦拳系 峨眉拳系 健康天地
搜索一下
  关键字:
  范  围:
 
代言人、技术顾问-武世俊大师
最新文章
·财派暗脚实战法
·咏春.截拳道反手短棍格斗技
·跆拳道外旋挂踢击术练与用
·跆拳道和泰拳的踢击比较
·街头打斗取胜术
·日本特种作战部队极限训练
·韩国特种作战部队
最新帖子
精品推荐
 
 
 
 当前位置:天下武林>实战技击>擒拿格斗> 正文
不可或缺的地面格斗术
来源: 作者: 点击: 发布时间:2011-07-05 双击鼠标滚 字体:[ ]
 
 

  地面应该是一场真实格斗的最后空间,如果你倒在地面上,它常常预示着你站立式的格斗计划在地面上已经失去作用。当你倒在地面上时,你不得不放弃双脚站立所具有的几种关键的战术优势。如:灵活性 、 机动性、各种街道逃脱的技巧、长时间防守和攻击的能力等。地面格斗限制了如此之多站立式格斗的优势,使有些人一旦被迫进行地面格斗就会处于慌乱状态并因此而不愿意进行地面作战。但在街头格斗中,地面格斗往往又总是现实存在的,那么,它值得花时间、金钱和精力去学习和研究这种技巧吗?答案当然是肯定的。

  

  一、 地面格斗术的历史

  

  地面格斗术并不是什么新生事物,早在公元前3000年中国和埃及的壁画中,就有描述武士们为了争夺勇士称号摔跤和在地面上进行角力的场面。公元前300年出产于希腊的陶瓷和青铜器雕像装饰物中,就曾展示过两个相互缠绕着的摔跤者。400年后,罗马人使这种摔跤技术变得更加完美。现在,西方的许多学校中就在传授国际式摔跤(包括古典式和自由式摔跤)技术。

  1882年,远在欧洲的另一边,一个被誉为"柔道之父"的日本东京帝国大学学生嘉纳治五郎,综合了当时流行的各派日本古柔术精华,创立了以投技、固技、当身技为主的现代柔道术。不久,柔道被日本军队在军事训练中所采用并在整个日本的学校作为一项具有防身自卫性质的运动项目被传授。二次世界大战后,柔道被传播到美国并在40年代后期至50年代开始变得流行起来。

  地面格斗术早已经受了时间的检验,它在现代武术中的地位已经十分显著,地面格斗术中的许多技术来自于国际式摔跤和柔道等。1993年,当一个来自巴西的格雷西柔术传人路易斯·格雷西赢得了第一和第二届无限制格斗世界锦标赛冠军,充分证明了在地面上一个弱小的人能够打败一个强壮的对手。格雷西柔术讲究"地面取胜",用一切方法使对手倒地,然后在地面上将其制服。格雷西柔术的练习者声称:"80%的格斗是在地面上完成的",它的寝技和擒拿技是任何武术高手不敢轻视的。

  在多次无限制格斗大赛中,许多"站立式"武学派高手,例如:自由搏击和泰拳选手都在格雷西的门徒面前吃了大亏。与柔道不同的是,格雷西柔术中有一定的打击技巧,有很多简单实用的拳法和腿法与对手周旋,因此很难将他们在刹那间击败,可是一旦让他们抓住手脚,对于那些没有摔锁经验的泰拳手来说,无异于遭受灭顶之灾。

  

  

  二、对地面格斗术的重新思考

  

  由于这种重新复兴的地面格斗术在现代武术中具有积极的影响,这就迫使教练员和练习者以同样的方式重新思考街头格斗术中应该包括的内容。据美国司法部门的人士说:在过去20年里,地面格斗术功不可没,在所有民用街道出现的格斗中75%结束于地面,而且几乎有95%的执法行动是在地面将歹徒擒获的,有些警官甚至喜欢故意将歹徒摁倒在地面去实施控制和抓捕。

  尽管上述知晓的事实在不断增加,但令人惊讶的是很少存在以现实为基础的地面格斗计划和训练。许多地面格斗术的传授被定位成运动型。大多数地面格斗术系统被发展成了一种运动并伴随有相应的规则,其中的一个项目就是巴西柔术。据62岁的巴西柔术联盟讲师里卡多·穆吉说:"大多数巴西柔术今天传授的是运动型柔术"。它实际已经与现实中的地面格斗术关联不多。

  里卡多·穆吉说:"许多人认为巴西柔术是一种真正的地面格斗术,但今天所教授的并非是当初格雷西家族所设计的"。"早期的格雷西柔术中主要传授打击、窒息、击倒和在肮脏地面进行战斗,那些事情在今天的运动型柔术中是不允许的。今天所展示的是被称作使对方'认输的格斗',它被当作一项运动并有许多规则,很多柔术学校声称要使之现实化,但如果你仔细观察,就会发现它们并不是针对街头格斗自卫的"。

  

  尽管运动型格斗和现实的格斗术之间存在着许多相似,但运动型格斗术缺乏求生和自卫中额外的战术,这就像一个竞赛选手与格斗战士之间存在的差异,双方在练习的范围、打击的目标和最终的目的上都有所不同。如果在街头格斗中很少存在以现实为基础的训练计划,那意味着大多数练习者正在学习的地面格斗术肯定是来自适应于运动型的那一类。这并不是说柔术学校所传授的技术在真实格斗中不能帮你做任何事情,相反地,那些被修改的运动型柔术为现实的地面格斗术打下了坚实的基础。如果当前你所学习的地面格斗术已经包括了很好的基础,那么,向着下一步以现实为基础的地面格斗术发展对于你将不会是跳跃式的。

  

  三、 理想与现实

  

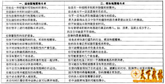
  要判断你的体系是否适合真正的街头格斗自卫,请对照下列运动型与街头地面格斗术特征的二项列表:

  

  

  四、由运动型向现实的转变

  

  由运动型向现实的地面格斗术转变,不只是要适当地修改计划并进行刻苦的训练,或是在你已掌握的技巧中再增加几拳和几脚的事。正确的方法是,你需要对训练中的所有方面进行修改以便能更好地适用于第二项列表,而且你需要制定出第三项列表,这样才能使你当前的训练更加切合实际并去重新构建一种新的训练模式。

  虽然在自然的条件下,你很有可能在坚硬的地面上进行战斗,但为了安全起见,你仍需要在垫子或其他柔软的表面上进行训练,取代经常铺设平坦的垫子,在倾斜的木板上或放上一些障碍物。如:踢击防护物、拳击手套和头盔等,使他们处于凹凸和不平坦的地面上,其他选择还有把沙袋中的沙子、碎冰块或消毒过的废物(如:空塑料瓶、旧报纸和使用过的衣服等)放在垫子上。通过对垫子的"装饰",为你提供一种较为现实的情况,以便去体验在"杂乱和肮脏"的地面进行战斗的感觉。军人和警察经常在低光线的特定情景下进行训练,你也应该做同样的事,因为大多数暴力犯罪出现在晚上,当你在进行地面格斗术训练时,要试着在远离光线或光线很暗的地方,或是在被模仿成小巷、夜总会或住宅附近的区域内进行。

  如果你是个警察、保安、士兵、消防车驾驶员或其他特殊职业的人,你很有可能在街头与歹徒格斗时穿着完整的装备。如:防弹背心、武装带、皮靴等,因此,在平时也要穿着相似的装备进行训练;如果你是个普通市民,居住在一种寒冷的环境里,当你在冬天穿着大衣、戴着手套和帽子时,也要尝试着穿同样的装备进行训练;如果你只是穿着舒服的训练服进行训练,当真实情况出现时,你可能会不适应或事态的发展将会变得对你不利。在训练中你会很快发现你的装备会影响你与对方之间的接触并限制你的运动,因此,通过穿着与你职业相似的衣服会使你逐渐适应真实格斗的状况。

  街头自卫格斗术中的地面格斗术对女性练习者更为重要,许多优秀的预防强奸教程都是从教授学生如何在地面进行格斗开始,因为地面(包括:床、车座或地板等)是强奸案最终发生的地方,受害人会发现她在地面正处于最猛烈的攻击状态下,那个地方也是受害人反击的最后和最好机会。

  把各种打击手段融入自由形式的比赛中,对你的地面打击技术不要做任何限制。当然,接触性打击应该较轻或只是进行模仿,但它必须能够增加你肌肉的记忆,在练习抠眼、锁喉、击打裆部和反关节等技术时,必须穿着某些必要的保护装备。

  要经常使用橡胶、塑料或泡沫材料制成的兵器进行训练。在地面训练开始之前,你与同伴把相同的塑料枪或橡胶刀放在前面,当第三个人喊:"开始!"时,你们俩人在地面为争夺兵器而进行格斗;或者你与同伴进行地面徒手的较量。格斗过程中你的同伴突然拔出一把隐藏的训练刀,于是你必须展开对他持刀攻击的防御和反击。这种特定情景的训练要求你要始终睁大眼睛,及时处理地面上随时可能出现的不利情况。

  在针对一个模仿成使用毒品或酒精的歹徒进行地面格斗训练时,要确保"攻击者"在比赛前已经被激怒,当你做了一些柔软体操或跑步使体力消耗很大时,重新回到垫子上与已经被激怒的"攻击者"进行格斗,尽管吸毒者或酒鬼通常的力量较小,但他们在毒品和酒精的刺激下,很可能做出一些对你意想不到的伤害,比如:当你处于优势时对手的一个手指戳眼就可能使你前功尽弃。

  

  在进行地面格斗训练时还应尝试着去对付几个攻击者,这种想法听起来很吓人,但你需要进行这样的训练。如果你想去看看在地面作战中对付两个对手是否能摆脱不利局面,请戴上头盔,给你的攻击者轻轻踢打头部的选择,你可能会发现一个攻击者在控制你时,另一个人可能会踢击你的头部或用拳打你。如果一伙人曾跳向你停车的地方进行敲诈,那种情况可能会更糟。因此,你在学习自救的过程中,除要学会在地面对付几个攻击者的技巧外,还要学会在站立时用快速和有效的技术使你的两脚迅速移动。

  为了在街头地面格斗中能激发你对歹徒的敌意和作战动机,有一种粗糙的但极具效力的训练方法:假如你在与对手进行实战训练时,你的动机没有很好地被激发,让第三者用冰水泼在你们俩人身上,这种模仿寒冷的刺激会使你有一种异样的体验或你很可能被冻伤,你的呼吸将变得迅速和短促,你的衣服会变湿(与血和汗相似),你的肌肉会变得紧张,你的动机将被充分激发,你必然有在实战训练中获胜的愿望。

  

  五、最后的忠告

  

  我们已经把适合于自卫和擒获歹徒的地面格斗术蓝图提供给你,目的是为了使你从运动型课程的学习转变到一种有效和现实的地面格斗教程学习,实现这种转变必须要去了解犯罪者在想什么和做什么以及你应该如何应对,你还必须学会在训练中使用和防御塑料枪、橡胶刀或其他兵器的方法,穿着普通的衣服去真实地进行训练,创造能使你处于主动和优势的环境。美国作家约翰·斯坦贝克曾经说过"决定性的武器是头脑",你需要建立一种现实地面格斗的意识,否则无论你具有什么样的技术都有可能失败。

  图示:杰夫·克兰西说:大多数地面格斗训练是不现实的,因为它们不包括防御对眼睛的攻击,但对眼睛的攻击在街头格斗中经常被使用(图1)。

  吉姆·瓦格纳(上)和杰夫·克兰西说:用“干净的”碎片在训练场设置成乱丢的垃圾区域,目的是为了模仿街头格斗中的自然条件(图2)。

  当警官们学习如何在地面上进行格斗时,他们必须保持对兵器的关注,还要使用方法防御对手空手的攻击(图3)。

  吉姆·瓦格纳(右)戴着一个拳击手套并握有一把橡胶刀准备攻击杰夫·克兰西。此时瓦格纳使用刀子用力猛砍。克兰西将攻击者持刀的手踢远,来中途阻止瓦格纳的攻击(图4-6)。

  杰夫·克兰西说:军人和执法人员经常被迫穿着20磅以上的装备去进行真正的格斗。因此,他们应该穿着同样装备去进行格斗训练(图7)。



↑上一篇:佛汉功夫——高低苗   下一篇:武术之劲法
↑返回顶部   打印本页   关闭窗口↓  
中华传统精品武术器械推荐 直销热线13653836336,13633719939
用户名: 新注册) 密码: 匿名评论 [所有评论]
评论内容:(不能超过250字,需审核后才会公布,请自觉遵守互联网相关政策法规。
天下武林网>>拳师推介 (广告热线:0371-65151997)
推荐文章   热点文章   相关文章
·全能武道之短棍特训(四)
·一种适于实战的飞刀投掷技术(实战飞
·实战连环膝/张洪国
·擒拿技法举要及功力练习/肖亚康
·偶感李小龙功夫理论优势与微瑕
·胸顶截肘实用防身制敌法教学
·宋氏形意拳实战技法精选/李建炜
·截拳道自卫术之前手直拳破解术/舒拥
·中国散打十大名帅
·街头打架经验谈
·周盟渊:防身制暴术(4)(5)(6)
·李小龙是如何影响我训练的
·古代职业杀手是怎样训练的
·周盟渊:防身制暴术 第一篇 掰指功
·《神鬼难防之一秒三刀训练法》
·截拳道基础入门:步法
·周盟渊:防身制暴术 第一篇 掰指功
·周盟渊:防身制暴术(4)(5)(6)
·张安邦双节棍在徐州市传统武术观摩赛
·李小龙是如何影响我训练的
·读者慕名来瞧硬气功
·中国散打十大名帅
·《神鬼难防之一秒三刀训练法》
·美国特种部队五大格斗原则
   
【 天下武林 】 copy right (2004) 河南省宁陵县白蜡杆加工厂 版权所有
仓库地址:郑州市中原区华山路82号启福花园大仓库(华山路与陇海路交叉口向南200米),乘83,103,52,201,301,T5路公交车华山路站下车即到
QQ 33493757(服装器械) QQ 493175072(音像图书) 淘宝旺旺:使用支付宝购买点这里 谢栋兴 MSN:MSN wulin886@hotmail.com
咨询电话:13653836336   13633719939 传真:0371-86127866
【天下武林】网站永久性网络实名:武术   无需记住网址,访问本站就这么简单!
中华人民共和国信息产业部网站备案序号:豫ICP备05017658号