设为首页 加入收藏 会员中心 专题 武林论坛 武林商城 河南省宁陵县白蜡杆加工厂主办  
收藏本站
高级搜索
网站地图
本厂简介
本站动态 太极天地 名家专栏 少林功夫 实战技击 武林动态 武学研究 珍藏资料 白腊杆专栏 传统功夫 人物流派 太极理论 发源盛地 拳理拳法 谈武论道
最新动态 名家谈拳 名家风采 擒拿格斗 散手技法 竞技武术 文化丛谈 名派真功 心意形意 武当拳系 南拳拳系 八极拳系 八卦拳系 峨眉拳系 健康天地
搜索一下
  关键字:
  范  围:
 
代言人、技术顾问-武世俊大师
最新文章
·佛汉内家拳初探
·民国年间太谷县的学校武术概
·十三太保武艺述真/圆真
·“武术”的文化内涵在哪里
·磨沟民间传统少林武术
·必然所得 深层发现(上)/李
·宋氏家传太极功源流支派论新
最新帖子
精品推荐
 
 
 
 当前位置:天下武林>武学研究>发源盛地> 正文
从传播类型的角度审视孙氏太极拳的发展现状
来源: 作者: 点击: 发布时间:2009-04-16 双击鼠标滚 字体:[ ]
 
摘要:运用问卷调查、走访和文献资料等研究方法,从传播类型的角度对孙氏太极拳的传播进行研究,探析其不如其它太极拳流派传播广泛的原因,结果发现影响孙氏太极拳传播的主要传播类型因素是:1)传播过程中以人际传播为主,主要是群体传播给予一定的补充的师徒传承方式;2)虽形成了一些相关的发展组织,但实际上并没有形成组织传播;3)大众传播和网络传播运用的不够。
  关键词:孙氏太极拳;传播;传播类型
  中图分类号:G852.11 文献标识码:A 文章编号:1007-3612(2009)01-0035-04
  
  时代的发展,尤其是在西方强势体育文化的影响下,武术发生了系列的嬗变,其结果多有不如国人所意。近几年来专家学者纷纷对武术的发展问题展开研讨,但仍没形成定论。笔者认为研究武术,必须从其母体开始,武术的母体是什么呢?本人赞同“武术‘母体’是指明清以后形成的源流有序、拳理明晰、风格独特、自成体系的各类拳种及器械技术”这一观点。毫无疑问,没有拳种的依托谈武术的发展。孙氏太极拳作为拳种的一个流派,其传播的广泛程度相对较高,但在太极拳流派内部作比较时,却显得并不乐观。本文试图利用传播学这一较为成熟的学科,从传播类型的角度对孙氏太极拳传播的现状进行研究分析,探讨其不如其它太极拳流派传播广泛的原因,以期为武术拳种的发展提供一些借鉴及参考。
  
  1 研究方法
  
  1.1 问卷调查法 利用两届“孙氏武学交流大会”活动和对孙氏太极拳练习者的走访,以及通过信函和网络等形式,对国内外孙氏太极拳练习者进行问卷调查,共计获得有效问卷395份。
  
  1.2 访谈法 为获取第一手的资料,选择了北京、河北、河南、江苏等地具有代表性的社团组织进行走访、调查。同时选择孙氏太极拳传人中的相关学者、武术名家及传人代表19人进行开放或半开放式访谈。
  
  1.3 文献资料法 根据研究需要,查阅传播学、社会学、以及太极拳传播方面的信息、资料,为本研究提供理论依据。
  
  2 结果与分析
  
  2.1 孙氏太极拳传播的主要方式 在武术拳种的传承过程中,家族或直系亲属的传人在拳种的发展传播中往往起到巨大的作用,因而,家族的传习是非常重要的一环,研究其传播行为将具有很重要的意义。
  孙氏太极拳问世并广为人知是在上世纪20年代,而且,早在1916年,“北京体育研习所”许禹生就请孙禄堂去该所讲授太极拳,以及北京“四民武术社”、天津“中华武士会”也常请其去讲学,由于众人对其的太极拳技、理法都表示钦服。时人就称其太极拳为孙氏太极拳。另有,20年代之前孙存周就常住上海及杭州等地,“应上海武技社之邀请,教授社中教员形意拳、八卦拳、太极拳等家传武学。虽不如杨氏太极拳传播的早,却并不比陈氏太极拳为人所知的晚。但是,从那时起到现在就一直是按照师徒传承的方式进行的,虽然此后孙禄堂历任总统府“武承宣使”,于中山公园行健会讲学,中央国术馆武当掌门,江苏省国术馆教务长兼副馆长,但在孙氏太极拳的教学与传授方式上并没有改变。孙存周子承父学,但在孙氏太极拳的传播上同样是以师徒传承的方式进行,至“文革”后,以孙剑云(第二代)及孙叔容(第三代)为代表的孙氏家族传人进行了一系列的传播活动,虽成立了一些相关的研究会,但实质上还是没有改变师徒传承的方式。
   
  以上是孙氏家族传播方式特点,至于当今孙氏太极拳的主要传播活动方式,通过作者于第一届(盐城)和第二届(定兴)“孙氏武学交流大会”(以下简称“交流大会”)中所作的调查,及查阅文献和走访结果来看,目前孙氏太极拳的传播是以师徒传播为基本。配合研究会这种“非盈利性质的社会团体”进行开展活动的。
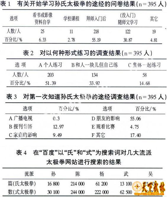
  “交流大会”的报到登记统计结果显示,到会者有71.3%来自于不同的社团组织,问卷调查的结果也显示了相类似结果,如:64.87%参加过孙氏太极拳的社团组织活动。另有(如表1)86%是“拜师入门”或“随师父学习(但没拜师)”开始练习孙氏太极拳的,说明了师徒传承方式的比例占绝对的优势。
  另外,根据现有国内外24个孙氏太极拳研究会或其它相关社团组织的调查结果来看。这也和问卷调查的结果相一致:有88.45%被调查者认为学好孙氏太极拳要拜师入门;有91.72%的被调查者认为“不用拜师入门而只通过资料”不能学好孙氏太极拳。这一结果也充分的显示了被调查者在对待孙氏太极拳的传播认识上更多地倾向于师徒传承。
  
  2.2 孙氏太极拳传播类型具体状况分析 从研究的结果看,孙氏太极拳主要是依托“社会团体(以下简称社团)”进行传播的,这是一种多种传播类型交织在一起的方式。
  2.2.1 人际传播方面 人际传播是个体与个体之间的信息交流活动,包括了面对面的直接传播和借助于媒介的间接传播。在各种外在的传播活动中,人际传播是最原始的、历史最悠久的传播类型。
  通过对孙氏太极拳有关社团组织和孙氏太极拳的代表人物的调查走访或信访,清晰的看到,绝大部分是以“一对一”的形式进行传授的,无论是师父与徒弟关系的教授还是老师与学生、朋友之间等关系的教与学都呈现出武术传统的传承特点,即是“言传身教”或曰“口传身授”、“耳提面命”。如前文所述,从调查问卷的结果(表1)上显示同样具有一致性,即师徒传承方式占绝对的优势;另有(如前所提)88.45%被调查者认为“要拜师入门”才能学好孙氏太极拳,有91.72%的被调查者认为“只通过资料不能学好孙氏太极拳”。可见孙氏太极拳的练习者绝大部分(91.72%)认为只有“拜师入门”才能学好孙氏太极拳,并且他们中绝大多数(有86%的被调查者)已经做到了这一点。
  凡此种种,都说明了孙氏太极拳的现在传播类型仍然是沿袭传统,以人际传播为主要的传播形式。
  2.2.2 群体传播方面 群体传播就是指以群体内部个体之间的信息交流活动,突破了人际传播的简单格局,也有定义为没有固定的社会组织形式的人群中所发生的信息传播。群体传播与人际传播相比起来在实现广泛传播方面显然更加具有优势,效率得到很大的提高。
  孙氏太极拳在传播过程中除以人际传播为基础外。同时也出现了占有较大比重的群体传播类型的配合、补充。表现最为突出的就是一个师父带几个徒弟、或几个师兄弟、或“辈分”并不确定、或几个朋友熟人之间定时或不定时的聚在一块练习或交流,这是作者在对国内19个孙氏太极拳研究会或相关的社团组织的调查得到的结果,同时在问卷调查结果的显示中也能得到相应的证实(表2),有48.61%左右的人不是独自练习,而是“和人一块”或“集体一起练习”;其次,就是有些辅导站授拳,或者个别高校的选修课教学。对于前者,来辅导站学练的往往还是以“一对一”的传授为主,并且其核心组员还是师徒关系,如开封孙氏拳研究会的张新明于铁塔公园设立的孙氏太极拳辅导站,北京的白普山在朝阳公园的孙氏太极拳的辅导点,太仓的沈宝发等在市体育场的太极拳活动点,等等情形就是如此,这些都是具有代表性的;对于后者,依托高校进行集体授课的也只有河南大学的孙氏拳研究会,现在已经开了5期选修课,应是群体传播中特点较为突出的一个范例,这种方式对孙氏太极拳的知名度的提高来说应该是大有裨益的。
  虽然这些群体都是非正式群体,而且,在作为群体传播的同时也交织着,或者说离不开人际传播,对于整个孙氏太极拳的传播来说是同样占有一定的比例,但这一比例在孙氏太极拳整个传播方式中毕竟未能占据主导,因而只能说是对人际传播的配合及补充。
  2.2.3 组织传播方面 组织传播同人际传播一样,是人类古老的传播形式之一,其概念是指以组织为主体进行的一切形态的传播,组织传播惟一本质的属性就是传播主体是组织。组织是一个结构秩序严密的社会结合体,有着明确的目标、制度、纪律、严格分工和统一指挥管理体系,是人们为了高效率地完成分散的个人或松散的群体不能承担的生产或社会活动而结成的协作体,组织传播也正体现了这些特点。
  通过研究发现,在已成立的国内19个社团组织中,除北京孙禄堂武学文化发展中心挂靠在工商系统外,其余都是在民政局登记注册,挂靠在相应的体育局或武术协会,孙氏太极拳发展过程中的这些组织,属于民间社团组织。然而,这些组织(包括了解的部分国外研究会)。从整体上来看绝大多数是徒有其名。下面以几个具有代表性的组织为例。
  最早成立的“北京孙氏太极拳研究会”,是由孙禄堂的女儿孙剑云亲任会长,组织成员中几乎涵盖了孙家所有后人,成立时亲临现场的有国家体委武术处的领导,如赵双进、刘哲等人,及北京的各个派别的武术名家,如吴图南、冯志强、李子鸣、袁敬泉等,那个场面是可想而知的。可是从成立至2003年孙剑云去世,这20年来一直就是“家长式”的运行与管理,并没有按照“社团”运行的方式去开展活动或发展,造成很多对孙氏太极拳发展的不利因素(如派系之争)。现在客观的说是“名存实亡”,目前由于种种原因。连秘书长都没有了!从会长提供的资料显示会员有30来人,实际上经常来往的只有10人左右,到目前为止连会员制都投有施行,实质上只能算是个小群体活动。
  由孙叔容1991年在开封创立的“开封孙氏拳研究会”情况也不乐观。成立之时,笔者正就读于河南大学,随后几年亲历研究会的很多活动,实际上也是以师徒关系为主,一种类似“家长制”的组织与运行方式。由于孙叔容晚年回到北京定居,加上“法轮功事件”的影响,“开封孙氏拳研究会”一度呈现解散状态,直到2006年5月才又重新恢复。新恢复的研究会在相关活动章程上按照社团组织要求做了进一步的规范。然而,目前活动的开展和以往区别不大,还是停留在自己(师兄弟之间)内部的交流,仍然是各自授徒。
  成立于孙禄堂当年任教的江苏省国术馆之地的“镇江孙氏太极拳研究会”,虽其会长霍培林还曾为该市的武术协会主席,其实际情形也类似于以上两个研究会。
  成立于2004年的“河南大学孙氏拳研究会”也具有一定的代表性,是孙氏太极拳发展中唯一的一个依托高校进行传播的组织。虽然有其鲜明的特点,但是,通过深入研究发现。与其它研究会相比,不同点就在于利用了学校设置的公选课讲授孙氏太极拳,而其组织成员依然是“开封孙氏拳研究会”里的师兄弟,除一人开选修课,其余开展活动与“开封孙氏拳研究会”没有区别,而且到目前为止还没有正式的相关章程,看似组织,实际上也只能算是“群体”,一个更小的群体。
  最后是“北京孙禄堂武学文化发展中心”。这是2004年由孙叔容、刘树春等组织成立的一个有别与其它研究会的组织。其隶属于工商系统,与其它研究会组织区别的是其带有某些商业性质,不完全属于“非营利组织”。实际上情况又如何呢?从组织机构上的成员组成来看,仿佛是一个孙氏太极拳传人的一个大统一,不光是涵盖了孙氏家族后代,及北京、开封、江苏、河北、天津、上海等地的孙氏传人,甚至还包括了台湾地区和海外的孙氏拳传人代表。但是,真正的工作开展是由很少的几个人参加,海外和台湾地区的仅是挂名而已。成立四年多来,虽说参与组织了三次“孙氏武学交流大会”,但是,到目前还没有一个固定的据所,更没有进行实质性的培训工作,依然是一个分散状态,个人以师徒传承方式进行的。
  综合看来,单从孙氏太极拳的传播角度来说,这些“民间社团”虽然作为一种组织出现。对孙氏太极拳的推广、发展具有一定的影响力,起到一定的积极作用,可是,作为一种组织,实质上并没有形成有效的组织传播。
  2.2.4 大众传播和网络传播状况 大众传播是几百年以来对人类社会影响力最大的传播形式,又是最具时代特征的传播形式。与前面的三种传播形态相比,其规模最大,信息复制速度最快的一种。
  网络传播是指在“四分法”之外的一种新兴的传播形态。“网络”被称为继报纸、广播、和电视之后的“第四媒介”,并且有人认为“网络”的出现标志着人类进入了“后大众传播时代”。因为网络传播具有信息丰富、速度快捷、范围广泛、手段丰富、双向交流和选择性强等特点。它可以承载人际传播、群体传播、大众传播和组织传播等多种传播形态。
  尽管作为武术拳种的传播,尤其是技术部分,自古以来都是言传身教,但是,勿庸置疑,大众传播与网络传播对拳术的传播与发展的广度影响是巨大的。
  然而经过研究发现,孙氏太极拳在传播过程中在大众传播和网络传播方面做的还很欠缺。
  首先在书籍出版方面,通过查阅《百年中文体育图书总汇》(1903-2002)发现,孙氏太极拳有关著作竟占太极拳类书籍的4.5%左右,而且出版过的书籍发行量也是有限。同时问卷调查的结果也显示孙氏太极拳相关理论方面的资料的匮乏。
  同样,打开现在发行最广泛的几种与武术相关的刊物。如《中华武术》、《武魂》、《武林》、《精武》、《武当》、《少林与太极》等等,同样发现有关孙氏太极拳方面的文章很少。
  音像制品方面。目前能够收集到的还不如陈式太极拳的冯志强一人推出的多,远不及陈、杨氏太极拳那种百花齐放的局面。从电视宣传方面来看,更是如此,除一些同时展现几大太极拳流派以外,极难看到有关孙氏太极拳的影子。
  另外,从调查问卷中“你第一次知道孙氏太极拳是通过什么途经”的回答结果(表3)来看“朋友的影响”超半数,而选择“广播电视”、“报刊书籍”及“观看比赛”等与大众传播相关的总和只有18.02%。可见孙氏太极拳在传播过程中大众传播方面的缺陷。
  至于网络进行传播方面孙氏太极拳利用的也不足,现在与孙氏太极拳传播相关的网站很少,通过采用全球最大的中文搜索引擎“百度”对“太极拳网页(站)”进行相关搜索,分别用“氏”和“式”作为搜索词分别对各派太极拳进行搜索。其结果(表4)显示,两种搜索的结果是孙氏(式)太极拳的相关篇 数最少,而且差别巨大。的确,如陈式太极拳相关站点比比皆是,而且是形式多样,很多站点采用中英文对照宣传(如“郑州陈氏太极拳馆”等),还有专栏进行传播(如“陈瑜说拳”等)。这些都是孙氏太极拳所没有具备的。在被称作“信息社会”、“数字化时代”的今天,网络日益发展,显然,孙氏太极拳在网络传播上的状况是不容乐观的。
  这些都充分地说明一个问题,那就是孙氏太极拳在传播过程中对媒介的运用方面远远落后于陈氏、杨氏等太极拳流派。尤其是在现代传播最主要的两种媒介,即“文字媒介”和“电子媒介”两方面的不足,从而导致大众传播和网络传播的欠缺。
  
  2.3 与其它太极拳流派在传播类型上的比较 在太极拳的几大流派中,杨氏太极拳和陈氏太极拳在传播类型上同孙氏太极拳比较起来,显得更加合理化,主要突出在前者更加有效地利用了组织传播、大众传播和网络传播。
  首先是组织传播方面。杨氏太极拳实际上从20世纪30年代起就有了较多专门的组织传播,如在上海由陈微明创办的“致柔拳社”,武汇川创办的“汇川拳社”,叶大密的“武当太极拳社”,以及李雅轩在南京组织的“太极拳社”。
  在改革开放以后的加个世纪80年代。杨氏太极拳的组织传播更是轰轰烈烈,例如,北京的刘高明、崔仲三、张勇涛等杨氏太极拳的传人就利用北京的政治文化中心的特殊位置,成立了“杨氏太极拳研究会”;同时杨氏太极拳的传人如傅钟文、傅声远、李雅轩、顾立生、郑曼青、董英杰等他们分别在上海、四川、贵州、台湾、香港等地成立相关“研究会”;另有,1998年10月,在杨振铎的倡导下,国际杨式太极拳协会在美国西雅图成立。到2002年底,美国、南美和欧洲已经建立了30个杨澄甫太极拳中心。
  最为典型的是1982年,由杨振铎在山西太原成立的“杨氏太极拳研究会”。后研究会改为山西省杨式太极拳协会,山西省的各个县、市也纷纷成立了杨式太极拳分会。到2002年底,山西省杨式太极拳协会的分会已经有85个,会员达35000余人,杨式太极拳已经普及到山西省的各个城市、乡村。
  到目前为止可以说类似于“研究会”这样的杨氏太极拳发展组织是不计其数,全国几乎各个省市都有一个以上,而且更是遍及五大洲。
  对于陈氏太极拳,虽然对外广为人知是1928年陈照丕、后有陈发科、陈照奎到北京授拳开始,并不比孙氏太极拳早(1920年孙禄堂就有《太极拳学》问世),上个世纪80年代之前,陈式太极拳只在北京、上海、南京、河北、山东以及河南等地流传,传人较少。但是,从80年代后,陈氏太极拳以其发源地陈家沟和北京为中心出现了大量的组织,国内外的相关“研究会”犹如雨后春笋般的建立,在颠峰时期,仅陈家沟就有太极拳学校20多所;从1992年起在温县举办“国际太极拳年会”,从2000年开始,年会升格为“中国焦作国际太极拳年会”,吸引了大量的国内外太极拳爱好者。到2002年底。国内外陈式太极拳团体组织已达150多个。国际方面,尤为突出的是陈小旺成立的“世界陈小旺太极拳总会”,总会已经遍布世界30多个国家,有50多个分会,会员达10万余人;另有陈沛山兄妹“国际陈氏太极拳联盟”,有11个加盟国,弟子遍布世界各地。
  其次,在大众传播方面,杨氏太极拳最得益的就是,新中国成立后,国家体委按照杨架创编了系列国家套路,在各级体委的重视下,国家套路得到更广泛的普及。从某种意义上讲,也是杨氏太极拳的普及。另外,杨氏太极拳在流传的过程中出现了不同的流派,这些流派在传承过程中无形地形成了“百花齐放”的良好局面,无论是图书馆还是书店,在太极拳类里都能看到琳琅满目的有关杨氏太极拳方面的书籍,在音像制品方面情况更是如此。同样,在武术刊物方面有关杨氏太极拳方面的文章也是远远多于孙氏太极拳方面的。而且杨氏太极拳在传播中对电视电影等媒体也有很好的应用,如电视剧《太极杨无敌》的效应等等。
  值得一提的是,以1991年开始的,每两年一届的“永年国际太极拳联谊会”及近几年来的“山西传统杨式太极拳国际邀请赛”为代表的大众性的交流活动更是对杨氏太极拳的传播起到推波助澜的作用。
  陈氏太极拳在大众传播方面也是积极努力,如温县政府将太极拳定为全县中学体育课的必修内容。全县13个乡镇全部成立了太极拳辅导站。有固定训练场所和拳师的教拳点54个。全县37万人参加练拳习武活动的达10万多人。
  在报刊书籍、音像制品等方面同杨氏太极拳类似,如前文提到,单就陈氏外姓传人冯志强一人的著作和录像教学资料片比孙氏太极拳方面总数还多。陈氏太极拳同时注重对电视传媒的利用,总是不失时机的运用省、市区等电视台进行广泛的宣传。
  最后至于网络传播,即网络媒体的利用,正如前文已经提到的。杨氏和陈氏太极拳在其国内外的传人的组织下,建立的相关站点也远远超过孙氏太极拳相关的站点,而且前文的相关网页的搜索结果就是一个很好的例证。
  
  3 结论与建议
  
  从传播方式上孙氏太极拳与其它太极拳流派的比较来看,孙氏太极拳的传播主要是以师徒传承为主的人际传播;群体传播给予了一定的补充;虽有组织实际上并没有形成组织传播;另外大众传播和网络传播运用的不够。这些是孙氏太极拳传播不广的重要传播类型因素。
  对孙氏太极拳的传播发展从传播类型角度建议:首先规范发展好各种孙氏太极拳社团组织,形成有效的组织传播;其次要重视师徒传承对技术传承的特有作用,使其与组织传播形成有益的配合;另外也要加大大众传播和网络传播的力度。

↑返回顶部   打印本页   关闭窗口↓  
中华传统精品武术器械推荐 直销热线13653836336,13633719939
用户名: 新注册) 密码: 匿名评论 [所有评论]
评论内容:(不能超过250字,需审核后才会公布,请自觉遵守互联网相关政策法规。
天下武林网>>拳师推介 (广告热线:0371-65151997)
推荐文章   热点文章   相关文章
·佛汉内家拳初探
·民国年间太谷县的学校武术概况
·十三太保武艺述真/圆真
·磨沟民间传统少林武术
·宋氏家传太极功源流支派论新探/史美
·《张三丰承留》探释/魏坤梁
·中华武术瑰宝 少林、武当一脉相传
·经典告诉我们的历史事实/李 滨
·中国武术各门派的形成与发展
·杨式太极拳的起源和发展
·中国拳术历史资料
· 韩鹏尧与五行通背拳
·江西名拳“字门拳”
·电子版:太极圣地--陈家沟/崔春冬(
·谈谈“吴图南”/颜紫元
·洪家拳
·截拳道未尝不可叫 李氏咏春拳 /廖志
·八极拳与巴子拳不是一回事/李会宁
·浅淡太极梅花螳螂拳/李英杰
·明朝《通臂拳谱》探秘
·对传统武术发展现状及发展战略的思考
·洪洞通背拳和陈式太极拳的亲缘关系/
·柴氏潭腿拳与少林拳关系之探究
·咏春拳确实源于永春拳
   
【 天下武林 】 copy right (2004) 河南省宁陵县白蜡杆加工厂 版权所有
仓库地址:郑州市中原区华山路82号启福花园大仓库(华山路与陇海路交叉口向南200米),乘83,103,52,201,301,T5路公交车华山路站下车即到
QQ 33493757(服装器械) QQ 493175072(音像图书) 支付宝:使用支付宝购买点这里 谢栋兴 MSN:MSN wulin886@hotmail.com
【天下武林】网站永久性网络实名:武术   无需记住网址,访问本站就这么简单!
咨询电话:0371---65151997 传真:0371-86127866 手机:13653836336   13633719939
中华人民共和国信息产业部网站备案序号:豫ICP备05017658号